司法試験 問題 令和3年 : 司法試験 予備試験 短答過去問パーフェクト4 民事系民法2 2021年 令和3年 対策 司法試験 売買されたオークション情報 Yahooの商品情報をアーカイブ公開 オークファン Aucfan Com
司法書士試験 本試験を終えての感想 2021年7月4日日令和3年度司法書士試験が実施されました今年度は予定通りの日程での試験となりましたが初受験の人以外は短期決戦となりハードスケジュールで勉強を進めていた人が多かったのではないかと思います. 再現答案 第1問特許法1 設問11 特許権の侵害には原則として業として特許発明の実施をすることが必要である68条本文 a製品は樹脂製の針を用いており金属製の針とする構成要件αを充足しないから文言侵害は成立しない2 そこで均等侵害を検討する.

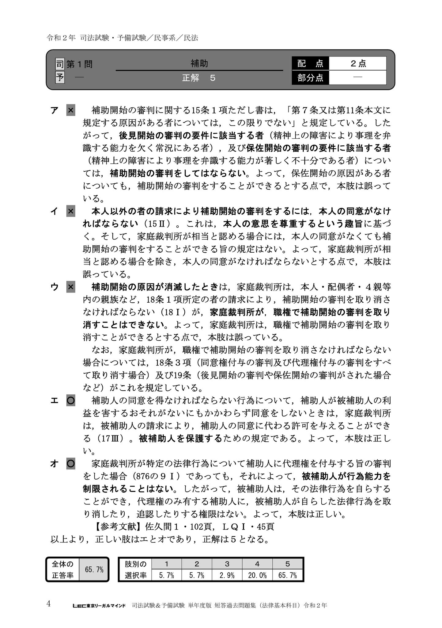
司法試験 予備試験 単年度版 短答過去問題集 法律基本科目 令和2年 東京リーガルマインド Lec総合研究所 司法試験部 東京リーガルマインド Lec総合研究所 司法試験部 本 通販 Amazon
LEC令和3年司法試験分析会刑事系 LEC東京リーガルマインド 3 無断複製頒布を禁じます に乗り込み乙の運転する同車で逃走した 乙は甲が前記車両を降りてから戻って来るまでの間通行人が甲を警戒したり警察官らが.

司法試験 問題 令和3年. 令和3年司法試験の実施に係る新型コロナウイルス感染症等の感染を防止するための対策について司法試験委員会決定がありましたので必ず御確認願います 同委員会決定1のとおり 試験場内では飲食時を除き必ずマスクを着用してください. 令和3年司法試験論文式公法系第2問参考答案 答案のコンセプトについて 1当サイトでは平成27年から令和元年まで規範の明示と事実の摘示に特化した参考答案を掲載してきました令和元年司法試験論文式公法系第1問参考答案参照 それは限られた時間内に効率よく配点. 令和3年司法試験 民事系第1問 問題文 第1問配点100設問1設問2及び設問3の配点は352540 次の文章を読んで後記の設問1設問2及び設問3に答えなさい.
午前27問午後22問で確定 2021年令和3年の 司法書士試験 が7月4日日に実施されました. 午前の部 PDF361KB 午後の部 PDF483KB 第36問答案用紙 PDF52KB 第37問答案用紙 PDF42KB PDF形式のファイルをご覧いただく場合にはAdobe Readerが必要です. 令和3年司法試験論文式民事系第1問参考答案 答案のコンセプトについて 1当サイトでは平成27年から令和元年まで規範の明示と事実の摘示に特化した参考答案を掲載してきました令和元年司法試験論文式公法系第1問参考答案参照 それは限られた時間内に効率よく配点.
令和3年司法試験解答速報全科目基本7科目労働法の解説動画参考答案及び解説記事を一般公開しました 加藤ゼミナールに会員登録していない方々にも閲覧して頂けます 解答速報では表面的な解答筋に言及するにとどまらず問題文の読み方取捨選択メリハリ付けの視点. 司法試験過去問講座2021 司法試験過去問講座は各科目17問プレテスト令和3年合計119問の司法試験過去問について解説をする講座です 徹底した過去問分析に基づく解説講義により表面的な解答筋だけでなく解答筋に気が付くために必要とされる問題文の読み方思考方法科目. 100-8977 東京都千代田区霞が関1-1-1法務省アクセス 電話03-3580-4111代表 法人番号1000012030001.
トップページ 試験資格採用 司法試験 司法試験 司法試験の実施について 令和2年司法試験の実施について 令和2年司法試験問題. トップページ 試験資格採用 司法試験 司法試験予備試験 司法試験予備試験の実施について 令和3年司法試験予備試験の実施について 令和3年司法試験予備試験問題.

ヨドバシ Com 司法試験 予備試験短答過去問パーフェクト 2 公法系行政法 2021年 令和3年対策 全集叢書 通販 全品無料配達

2021年 令和3年 対策 司法試験 予備試験 短答過去問パーフェクトシリーズ 辰已法律研究所
問題文への書き込み 令和元年予備試験民法 テクニカルに司法試験を突破するブログ

司法試験 予備試験短答過去問題集法律基本科目 単年度版 令和3年の通販 東京リーガルマインドlec総合研究所司法試験部 紙の本 Honto本の通販ストア

司法試験 予備試験短答過去問パーフェクト 1 公法系憲法 2021年 令和3年対策 本 通販 Amazon

司法試験本番に使用した問題集を公開 試験本番で焦らないために R1司法試験 司法試験 予備試験応援サイト

新発売 2021年 令和3年 対策 司法試験 予備試験 短答過去問パーフェクト シリーズ 辰已法律研究所 出版ブログ

Paypayフリマ 司法試験 予備試験短答過去問パーフェクト5 2021年 令和3年 対策 裁断済

司法試験 予備試験単年度版短答過去問題集 法律基本科目 令和3年 lec東京リーガルマインド 編著 紀伊國屋書店ウェブストア オンライン書店 本 雑誌の通販 電子書籍ストア

司法試験 予備試験 単年度版 短答過去問題集 法律基本科目 令和2年 東京リーガルマインド Lec総合研究所 司法試験部 東京リーガルマインド Lec総合研究所 司法試験部 本 通販 Amazon

司法試験 予備試験短答過去問題集法律基本科目 単年度版 令和3年の通販 東京リーガルマインドlec総合研究所司法試験部 紙の本 Honto本の通販ストア

司法試験 予備試験短答過去問パーフェクト 3 民事系民法1 2021年 令和3年対策 本 通販 Amazon

司法試験 2021年受験予定者は3 733人 前年比367人減 リセマム

令和3年合格目標加藤ゼミの募集を終了しました 加藤喬の司法試験 予備試験対策ブログ

ヤフオク 最新版 司法試験予備試験2021年 令和3年 対策

司法試験 予備試験短答過去問パーフェクト 6 民事系民訴 2021年 令和3年対策 辰已法律研究所 本 通販 Amazon

司法試験 予備試験 短答過去問パーフェクト4 民事系民法2 2021年 令和3年 対策 司法試験 売買されたオークション情報 Yahooの商品情報をアーカイブ公開 オークファン Aucfan Com

